2024年3月1日,香港新资本投资者入境计划(CIES)正式重启,为全球高净值人士搭建起“身份规划+产业投资”的双重通道。
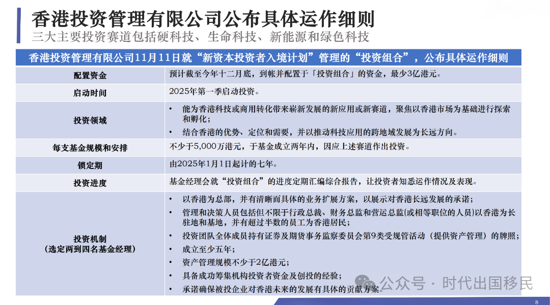
该计划以3000万港元总投资额为核心门槛,其中300万港元需定向注入特区政府指定的科创投资组合——这一强制性配置不仅是获取香港居留资格的“通行证”,更是参与香港创新经济建设、分享转型红利的战略抓手。
截至2025年1月,计划首十个月已接获逾800宗申请,240宗申请完成投资核实,为香港引入资金超240亿港元,彰显全球资本对香港发展前景的坚定信心。

与计划中2700万港元可自主配置的金融或房地产资产不同,300万港元科创投资具有明确的政策导向性。
这笔资金由特区政府全资设立的香港投资管理有限公司(HKIC)统筹管理,专项投向与香港紧密关联的创新科技及战略产业领域,形成“政府引导+市场运作”的长期资本投资模式。
这一设计的核心目标在于构建“资本引入-产业赋能-经济升级”的闭环:通过社会资本精准注入科创生态,借助资本杠杆效应驱动产业升级,强化香港国际创新科技中心地位。
值得关注的是,2025年3月生效的政策优化措施进一步降低了参与门槛——申请人仅需证明申请前六个月内持续持有3000万港元净资产(原规定为两年),且通过全资拥有的香港家族办公室持有资产也可计入合规投资,实现与家族办公室税务宽减制度的协同效应。

300亿港元指定投资组合基金采用“监管-运营-执行”三级架构,既锚定政策方向又保障市场活力:
监管层(HKIC):以620亿港元资产管理规模为支撑,由财政司司长领衔团队制定投资策略,确保资金投向与香港产业规划高度一致; 运营层(中银国际英国保诚信托):作为持牌行政服务机构,承担基金行政、资产托管及投资者服务等核心职能,保障资金安全流转; 执行层(四大基金管理人):聚焦硬科技、生命科技等细分赛道,形成专业分工、优势互补的投资格局。

HKIC建立了严谨的市场化筛选标准,既考察基金管理人的历史投资业绩,更强调其与香港科创战略的契合度。
遴选过程由毕马威会计师事务所全程独立监督,高伟绅律师行提供法律支持,确保评选的公正性与专业性。
最终入选的四家机构均具备深厚的香港本土资源及已验证的投资能力,成为推动科创发展的战略伙伴。

基金通过科学的资产配置,在支撑重点产业与分散投资风险间实现平衡,具体投向比例如下:
硬科技(44%):主攻半导体配套、工业智能、机器人技术等关键领域,抢占产业链核心环节; 生命科技(25%):布局精准医疗、基因编辑、养老科技,兼顾市场收益与本地医疗服务升级; 新能源(15%):聚焦碳管理技术、储能配套及绿色科技,呼应香港低碳城市建设目标; 创新应用场景(16%):培育低空经济、智慧生活、文化康乐体验等新兴领域,挖掘未来增长潜力。
这一配置既依托香港高水平科研机构、国际化人才及健全的知识产权保护体系,又叠加税收优惠、研发补贴等政策红利,为挖掘高成长项目提供有力支撑。各赛道间的低相关性进一步降低组合波动,提升长期回报稳定性。
四家入选的基金管理人通过“阶段互补、领域协同、地域联动”的三维策略,构建起覆盖全周期、多领域的投资生态,其核心优势与代表业绩如下:
2013年成立的香港本土机构,管理规模超14亿美元,专注人工智能与平台型经济。
以连续7轮投资货拉拉(LALAMOVE)为标志性案例,累计投资1亿美元,2024年货拉拉IPO估值达900亿美元,实现超10倍回报。一期基金现金回报率(DPI)达1.5,二期基金投资回报倍数高达10倍,擅长港股市场退出。

2014年成立的持牌机构(香港证监会第9类牌照),深耕香港及大湾区市场。早期美元基金内部回报率(IRR)达28%,被投项目并购退出回报中位数4.2倍。
2019年投资的香港供应链金融企业,至2024年估值增长6倍,凭借深厚政府合作背景高效整合本地资源。

2016年成立,实行港新双总部运营,管理规模8亿美元。领投的云通信服务商Toku于2024年被Twilio以3.2亿美元收购,实现7.5倍回报。2018年旗舰基金投资回报倍数3.8倍,现金回报率1.2倍,香港项目占比达62%,在国际市场联动方面优势显著。

专注人工智能、金融科技等香港优势领域的私募股权机构,通过跨境资源整合与深度投后管理助力企业规模化发展。同样以连续投资货拉拉获得超10倍回报,多期基金业绩稳定,跨境投资能力突出。
四家机构的组合实现了“政策导向”与“市场运作”的高效融合:对香港而言,精准支持重点产业并吸引全球资本人才;对投资者而言,通过专业分工与风险分散,平衡长期回报与合规需求。

投资者在获得原则批准后,需按以下流程完成合规操作,全程由中银保诚提供专业支持:
开立专属账户:设立香港投资移民专用账户,确保资金转入合规;
签署法律文件:签订基金认购协议,明确投资条款与细则;
资金定向划转:将300万港元从总投资额中分离,转入科创基金特定账户;
提交备案证明:向CIES办公室提交全套投资文件,完成正式批准流程。

计划设计7年投资周期与永居申请期限同步,期满后投资者可选择按资产净值退出或继续持有,兼顾流动性需求与长期投资价值。
值得注意的是,基金管理人需强制跟投(如概念资本跟投比例达10%),实现管理人与投资者的利益深度绑定。
投资者需重点关注三大风险点,并了解配套风控机制:
流动性风险:7年锁定期内不可赎回,需以长期闲置资金参与; 产业风险:投资标的以初创及成长型科技企业为主,存在研发失败、商业化不及预期等风险; 市场风险:基金净值随市场波动,不保证本金安全及收益。
针对上述风险,基金通过分散投资、专业机构管理及HKIC强制定期披露投资报告等措施控制风险,投资者可通过定期报告实时追踪资金投向与项目进展。

香港新资本投资者入境计划中的300万港元科创投资,以“小资金撬动大战略”:
对投资者而言,它既是获取香港身份的“敲门砖”,也是分享科创红利的“入场券”;
对香港而言,它则是汇聚全球资本、培育新兴产业的“催化剂”。
随着100亿港元创科产业引导基金等配套政策的落地,以及香港国际创新科技中心建设的推进,这一计划将实现“个人身份规划”与“城市经济发展”的双赢。

